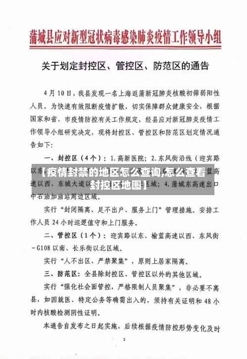
【疫情封禁的地区怎么查询,怎么查看封控区地图】
管控区域一般多久解封?
管控区域解封时间管控区域的封闭时间通常为14天左右,而非7天 。具体解封需同时满足以下条件:近14天区域内无新增病例或无症状感染者;区域内最后一名密切接触者自末次暴露超过14天 ,且核酸检测为阴性;解控前2天区域内所有人员完成一轮核酸筛查,结果均为阴性。若在封闭期间内发现核酸检测阳性者,该区域会立即转为封控区,封闭时间可能延长。

无锡管控区在同时满足以下条件时可解封:近14天区域内无新增病例或无症状感染者:这是判断区域疫情是否得到有效控制的重要指标。如果在这14天内 ,管控区内没有出现新的确诊病例或无症状感染者,说明疫情在该区域内的传播风险已经显著降低 。
北京管控区的解封时间没有固定时长,需同时满足特定条件后解除管控 ,一般至少需14天以上,具体如下:解除管控需同时满足的条件 近14天区域内无新增病例或无症状感染者:这是判断区域疫情是否得到有效控制的基础指标。若14天内无新增,说明区域内疫情传播风险较低。
管控区是指主要是阳性个案的密接、次密接及共同暴露高风险人群的居住点 、工作点、活动点及周边区域 ,管控区一般7天内如没有新增感染者则解除管控 。
管控区解封,一般至少要14天以上,不同区域的具体解封时间没有统一标准 ,要根据疫情防控情况来确定。
如何能够时刻了解到疫情的情况?
〖壹〗、首先,对于学生,学习是最重要的。当下我们的上课方式基本为线上上课 ,我们应该更加努力学习,不辜负老师的努力和期待 。其次,疫情来势浩大,我们应该时刻关注疫情走向。积极配合国家 ,学校工作,做到应检(核酸)尽检,应种(疫苗)尽种 ,落实到位!最后,希望疫情能够早日过去。我们最终都可以脱下口罩,在阳光下自由呼吸 。
〖贰〗、全天候服务:北京疫情防控中心电话实行全天候服务 ,24小时在线,确保在任何时间段都能为市民提供及时的服务。这对于防控疫情非常重要,因为疫情随时可能发生变化 ,市民在任何时间都可能遇到相关问题。 重要性及作用:在当前疫情防控形势依然严峻的情况下,这条热线的重要性不言而喻 。
〖叁〗 、个人经历与感受 事发之时的个人状态:在疫情初期,我并未身处武汉 ,因此没有直接感受到疫情的严峻性。但通过各种渠道了解到疫情的发展情况后,我也感到了一定的担忧和不安。对疫情的认识与应对:随着疫情的不断发展,我逐渐认识到疫情的严重性和复杂性。
怎么查各地方封城时间
〖壹〗、选取左下方的“小程序” 。在搜索框中输入“国务院客户端 ”并点击进入该小程序。进入小程序后,点击下方“疫情风险查询”。选取需要查询的地区 ,即可了解到该地区的疫情风险 。
〖贰〗、天。通过查询郑州市人民政府官方网站信息显示,郑州市,简称“郑” ,河南省辖地级市 、省会、特大城市,2020年1月25日,郑州市开始第一次封城 ,总共封了159天,2022年5月11日,于2020年5月11日零时起 ,郑州开始慢慢解封,公交、地铁 、出租车等恢复正常运营。
〖叁〗、武汉封城:2019年12月29日,武汉发布通告 ,12月28日24时起,武汉公交、地铁 、轮渡、长途客运暂停运营,市内交通、城市生活等有序恢复 。 各地封城:上海:2019年12月31日,上海发布通告 ,12月24日零时起,上海市各类公共交通 、公共活动场所等暂停运营。
〖肆〗、措施:东三省总督下令封城,以控制疫情蔓延。2008年四川北川大地震封城:时间:2008年 。原因:四川北川发生大地震 ,为保障救援工作和居民安全。措施:北川县城开始封城,除防化部分等少数人员可以进入现场,城区幸存的居民全部撤离。2014年甘肃玉门鼠疫封城:时间:2014年7月16日起 。
〖伍〗、封城持续时间与解封武汉封城持续76天 ,至2020年4月8日零时正式解封。解封标志性事件为江汉关大楼钟声响起,象征城市从“暂停”转向“重启 ”。解封后,武汉市逐步恢复公共交通、商业活动和人员流动 ,但继续实施常态化疫情防控措施,如健康码查验 、社区管理等。
〖陆〗、中国历史上有多次封城的记录,以下是其中几次重要的封城事件:1910年东北鼠疫封城:时间:1910年11月9日后原因:鼠疫由满洲里传入哈尔滨 ,迅速席卷东北,东三省总督为控制疫情下令封城 。

怎么看自己是否封控区
〖壹〗、查看结果:地图将显示封控区标识,若定位位置不在封控区域内,则当前区域非封控区;反之 ,则处于封控区内。
〖贰〗 、可以通过国家政务服务平台查询自己是否处于封控区,具体操作步骤如下:进入软件服务页面:打开国家政务服务平台(版本3),在软件首页点击“服务”选项进入服务页面。选取疫情风险查询功能:在服务页面中找到并点击“各地疫情风险等级查询”功能入口 。
〖叁〗、疫情实时动态可以在微信或者支付宝里面查询 ,以微信为例,打开手机里面的微信,点击右下角的我。在里面选取支付 ,然后点击城市服务,找到疫情专区并进入,选取疫情实时动态。之后会提醒需要获取个人位置 ,点击允许即可,在下一个页面中就可以看到所有异形状态了 。
发表评论