【曹县疫情中风险地区,曹县是中风险地区吗】
巨野支援曹县医护人什么时候回来
〖壹〗、022年8月15日。截止2022年8月26日 ,曹县已属于我国疫情低风险地区,在2022年8月15日时,市内援曹医疗队返程欢送仪式在鲁西南记忆酒店举办,欢送驰援曹县的医护人员返程 ,据了解,此次欢送的医护人员来自菏泽市第三人民医院 、菏泽市第六人民医院、巨野县人民医院、巨野县中医医院、巨野县北城医院等五家医院的62名医疗 、护理人员及曹县人民医院15名护理人员 。

〖贰〗、022年8月4号。菏泽市巨野县南城实验学校临时集中隔离点欢送500余名曹县同胞结束集中隔离,踏上回家的旅程 ,在2022年8月4号,礼送支援菏泽抗击新冠疫情流调队仪式举行,支援我市曹县的首批流调队员踏上返乡路。

〖叁〗、截至2022年12月29日根据山东省防疫办消息近来已解除。随着国家防疫政策的优化调整 ,抗疫时代终将过去,免疫时代即将开幕 。政策虽然放开,但病毒仍在 ,为了自己和他人健康,请佩戴口罩,并避免大规模聚集。菏泽 ,山东省辖地级市,中国牡丹之都,古称曹州,位于山东省西南部 ,鲁苏豫皖四省交界地带。

曹县磐石镇沙果园村是高封险吗
〖壹〗 、不是 。根据曹县磐石镇疫情管理报告显示,截止2022年10月15日,曹县属于低风险地区 ,趋于常态化防控管理,因此沙果园村不是高风险地区。
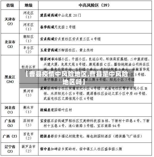
山东菏泽曹县是什么风险地区
〖壹〗、山东菏泽曹县是高风险地区。通过查询相关公开信息显示,截止于2022年12月17日 ,山东菏泽曹县有16处高风险地区,所以山东菏泽曹县是高风险地区 。曹县,隶属于山东省菏泽市 ,古称曹州,位于山东省西南部,鲁豫两省八县交界处。
〖贰〗、曹县是山东省菏泽市下辖县 ,是山东省首批20个省管县之一,位于山东省西南部,根据曹县当地的疫情防控显示,截止到2022年8月13日 ,曹县属于低风险地区,高速口外地车进出需要进行地区的区分。处于低风险地区的外地车可以进入,进入需要携带48小时内的核酸阴性证明 。
〖叁〗 、不是。根据山东省疫情防控政策显示截止2022年12月13日取消风险区划分 ,所以菏泽曹县不属于中高风险区,曹县位于山东省西南部,处于鲁苏豫皖四省八县交界处 ,面积1969平方公里。
曹县德邦停了吗?
〖壹〗、没有停运 。截止到2023年1月7日,通过查询曹县疫情文件显示:曹县是低风险地区,曹县区域德邦快递没有停运 ,为保证该地区的群众安全,出入需要24小时核酸检测证明,同时生活中一定要注意做好个人防护措施 ,少去人员密集的地方。
〖贰〗、企业:曹县大风车幼儿园正在招聘幼师等职位,为儿童提供优质的学前教育。菏泽翼步交通运输有限公司 、曹县福达上汽大众、德邦快递等物流企业正在招聘C1小车司机、新能源货运司机 、快递员等岗位,满足物流运输需求。
〖叁〗、德邦物流这样的公司,可以向国家邮政局申诉中心、省邮政管理局申诉中心进行投诉 。《邮政业消费者申诉处理办法》第五条:邮政业消费者申诉处理机构 ,是指国家邮政局和省、自治区 、直辖市邮政管理局邮政业消费者申诉受理中心。
〖肆〗、安能物流还不错,安能物流是知名的物流公司,在市场上占的比较也是比较大的 ,尤其是近几年,使用安能物流的人逐渐增多。凭借准时、安全 、经济的服务获得了众多客户的好评 。
发表评论