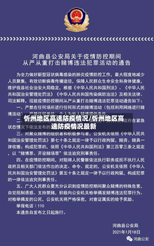
忻州地区高速防疫情况/忻州地区高速防疫情况最新
忻州市有疫情吗
没有。忻州市,山西省地级市 ,古称“秀容”,简称“忻 ”,别称“欣” ,位于山西省中北部,通过查询相关资料显示:截止于2022年9月3日该市没有新增本土病例,所以没有疫情 ,居民持有七天内的核酸检测阴性报告即可正常出现 。

没有。截止到2022年8月19日,忻州属于我国低风险地区,通过查询相关资料显示:该地区由于防疫工作好 ,没有新冠病例,已经没有疫情了,而且任何人都不得对防疫工作造成冲击,否则将会承担刑事责任。
忻州疫情最新情况11月25日通报:昨日新增本土3+276 忻州市忻府区2例) 。
山西省有疫情的城市有吕梁 、忻州、太原、晋城 、阳泉、临汾、晋中 、运城。截止2022年11月11日吕梁、忻州、太原 、晋城、阳泉、临汾、晋中和运城 ,均有疫情。
没有 。通过查询山西省忻州市疫情防控信息显示,截止到2022年11月25号没有封城。忻州地区位于山西省北中部,北倚内长城与大同市 、朔州市、内蒙古自治区为界 ,西临黄河与陕西省、内蒙古自治区相望,东傍太行山与河北省接壤,南抵石岭关与太原市 、阳泉市、吕梁地区毗邻。
因疫情防控 。忻州境内多条高速对河北车辆实施劝返。疫情爆发时期 ,忻州市,忻府区,除了事先联系好的抗疫物质丶生活必需品的运送货车之外 ,严格的禁止河北省的车辆进去的。山西,因居太行山之西而得名,简称晋 ,又称三晋,省会太原市。

忻州最新的防疫政策
〖壹〗、进入忻州 政策发布时间: 2022年12月4日12时 所有省外入返忻人员填写“入晋检疫信息登记”,对省外入返忻人员严格执行“第一落点 ”核酸检测,对高风险区和有外溢风险地区的人员继续实施“落地核酸+精准赋码+点对点转运+分类管控” 。对7天内有高风险区旅居史的人员 ,实施7天居家隔离医学观察措施,期间赋红码管理 、不得外出。
〖贰〗、对不按规定执行疫情防控措施、不如实报告个人行程 、引起传染性疾病传播或严重传播风险,造成严重后果的 ,依法严肃追究法律责任。遵守防控措施 。
〖叁〗、市委宿舍静默日记(十九)核心内容记录了忻州疫情下物资供应、志愿者困境 、民生艰难及对生活的思考,具体如下:疫情数据与外出政策:11月24日,居家静默第十九天。忻府区疫情通报显示 ,无症状感染者累计2034例,单日新增257例,高风险管控区域调整为118处。
〖肆〗、、山西除(忻州市、朔州市 、大同市、晋中市)之外:对7日内有上述地区旅居史来返咸人员闭环转运 ,落实4天居家隔离+3天居家健康监测(第7天各开展1次核酸检测) 。备注:上文中未提及的其他省(区、市)高 、中、低风险区旅居史人员,按照国庆假期及前后疫情防控政策、第九版防控方案执行。
〖伍〗 、忻州市忻府区刘家山村书记刘宏伟在抗疫中积极行动,组织多方力量防控疫情 ,自费购买物资保障村民安全,以实际行动带领全村共克时艰。
〖陆〗、忻州西站的现状停止查验48小时核酸证明和健康码 。通过查询相关公开信息显示,截止到2022年12月12日,山西省卫健委规定:交通场站、公路卡口不再设立疫情防控检查站点 ,对跨地区流动人员不再开展“落地检”,不再查验核酸检测阴性证明和健康码。做好个人防疫措施到公共场所佩戴口罩。
忻州西站的现状
规模优势:站场规模达13台23线,总建筑面积约45万平方米 ,是华北地区最大的高铁站之一,承担京津冀与晋北地区的客流中转枢纽作用 。 战略意义:作为国家级新区的交通门户,雄安站是雄忻高铁融入国家“八纵八横 ”高铁网的关键起点 ,直接服务于雄安新区的开发建设。
忻州西站的现状停止查验48小时核酸证明和健康码。通过查询相关公开信息显示,截止到2022年12月12日,山西省卫健委规定:交通场站 、公路卡口不再设立疫情防控检查站点 ,对跨地区流动人员不再开展“落地检”,不再查验核酸检测阴性证明和健康码。做好个人防疫措施到公共场所佩戴口罩 。
忻州西站扩建在202年2月1日。通过查询相关资料信息显示:雄忻高铁全长342公里,其中河北段227公里、山西段115公里 ,设计时速350公里,将是山西历史上第一条真正意义上的高速铁路,近来已经在2月1日开工,扩建阳曲西太原西站 ,故忻州西站扩建在202年2月1日。
今天忻州到太原能下高速吗?
〖壹〗、今天从忻州静乐县今天到太原小店高速口是能下的,是需要提供48小时以内的核酸检测阴性报告的,而且需要健康码和行程码都是绿色的才是可以的啊 。
〖贰〗 、当前 ,二广高速从忻州到太原的路段一切正常,没有封闭。尽管今天预计会有降雪,但路况依然良好 ,建议有出行计划的朋友可以尽快出发。请务必注意安全,减速慢行,保持车距 。山西的冬季天气多变 ,提前了解路况和天气信息,有助于保证旅途顺利。
〖叁〗、今天,太原到忻州的高速公路已经实施了封闭措施。这主要是因为恶劣的天气条件 ,包括降雪和能见度较低,为了保障过往车辆的安全,交通管理部门做出了这一决定 。封闭期间,高速公路上的所有车辆被禁止通行。当地交通部门提醒所有计划通过这条线路出行的司机朋友们 ,请提前规划好行程,并选取其他替代路线。
〖肆〗、您想问的是2022年11月23日驾车忻州从高速能去太原吗?能 。根据太原疫情防控指挥中心发布的政策通知,太原当地疫情已经全部清零 ,全域都是常态化防控区域。由于当地处于低风险区域,驾车到太原仍需要手持48小时核酸证明。
山西忻州高浦高速口什么时候开通
一直开通的了。收费站入口除持有忻府区疫情防控办发放的防疫物资通行证车辆可驶入外,其余车辆禁止驶入 ,收费站出口本省车辆持健康码、行程码(绿码)做好登记方可通行,外省以及高风险地区车辆持48小时内核酸阴性检测证明方可通行 。
忻州今日高速正常出入吗
定襄西站出口(本定襄人且提供24小时核酸检测报告阴性证明)的小车可驶离高速,对晋中太谷 、忻州忻府区以及中高风险地区车辆一律劝返 ,货车一律劝返。忻州东站入口封闭(持有通行证的车辆可驶入高速),出口所有车辆一律劝返。
近来忻州有37个口可以上高速 。0忻州一共有44个高速出入口,其中忻州、顿村、高蒲 、奇村、禹王洞、忻州东 、曹张收费站入口封闭 ,禁止所有车辆驶入高速,其他均可正常通行呢。
今天从忻州静乐县今天到太原小店高速口是能下的,是需要提供48小时以内的核酸检测阴性报告的,而且需要健康码和行程码都是绿色的才是可以的啊。
当前 ,二广高速从忻州到太原的路段一切正常,没有封闭 。尽管今天预计会有降雪,但路况依然良好 ,建议有出行计划的朋友可以尽快出发。请务必注意安全,减速慢行,保持车距。山西的冬季天气多变 ,提前了解路况和天气信息,有助于保证旅途顺利 。
发表评论