【疫情风险地区范围多大,疫情风险地区判定标准】
出现多少人以上算是高风险地区
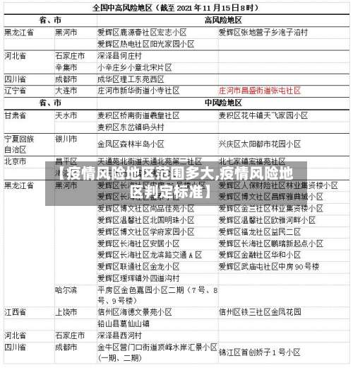
高风险地区是指本行政区域内累计确诊病例超过5例,14天内有聚集性疫情发生。病例和无症状感染者居住地 ,以及活动频繁且疫情传播风险较高的工作地和活动地等区域,划为高风险区 。原则上以居住小区(村)为单位划定,根据流调研判结果可调整风险区域范围。实行封控措施 ,期间“足不出户、上门服务 ”。

确诊病例达到50算高风险 。风险区的定义:高风险地区:一般是指累计新冠病例超过了50例,同时〖Fourteen〗 、天内是有聚集性疫情发生。中风险区域:14天以内有新增新冠确诊病例,合计新冠肺炎确诊病例未超过50病例;共合计确诊的病例超过50例,14天之内未未发生聚集性疫情。

中风险:14天内有新增确诊病例 ,累计确诊病例不超过50例,或累计确诊病例超过50例,14天内未发生聚集性疫情;高风险:累计病例超过50例 ,14天内有聚集性疫情发生。

一个 。累计病例超过50例,14天内有聚集性疫情发生属于高风险地区。病例和无症状感染者居住地,以及活动频繁且疫情传播风险较高的工作地和活动地等区域 ,也划为高风险区。原则上以居住小区为单位划定,根据流调研判结果可调整风险区域范围 。所以只要有确诊病例随即就会将其活动范围划分为高风险地区。
要求曾判定为高风险的地区连续14天内发生不超过10例确诊病例,或1起聚集性疫情。
高风险地区:一般是指总计新冠确诊病例有超过50例 ,并且14天内是有聚集性疫情发生 。中风险地区:14天之内有新增加确诊病例,累计新冠肺炎确诊病例不会超过50病例;累计确诊病例有超过50例,14天内未未发生。聚集性疫情。
疫情风险等级划分5个等级的标准是什么
高风险地区的定义:这类地区通常是指在一定时间内(通常是14天)累积新冠病例数超过50例 ,并且这段时间内发生过聚集性疫情 。 中风险区域的特征:14天内出现过新增新冠确诊病例,但累计确诊病例数未超过50例;或者累计确诊病例超过50例,但在14天内没有发生聚集性疫情。
疫情等级划分的4个等级判定主要依据病例数、传播风险及区域防控需求,通常分为低风险、中风险 、高风险和重点管控区域(部分地区可能将“重点管控”单独列为一级或纳入高风险范畴)。以下是具体判定标准及说明:低风险地区判定标准:无新增本土病例:连续14天内无新增本地确诊病例或无症状感染者 。
法律分析:高风险地区:一般是指累计新冠病例超过了50例 ,同时〖Fourteen〗、天内是有聚集性疫情发生。中风险区域:14天以内有新增新冠确诊病例,合计新冠肺炎确诊病例未超过50病例;共合计确诊的病例超过50例,14天之内未未发生聚集性疫情。
疫情等级划分的4个等级判定通常基于疫情传播风险、病例数量、防控需求及区域影响等综合因素 ,具体标准可能因地区或政策调整而略有差异。以下是通用判定逻辑的详细说明:四个等级的通用划分标准低风险地区 判定条件:无确诊病例,或连续14天内无新增本土确诊病例 。
濮阳:关于划定疫情中风险地区的通告
濮阳市自2022年3月10日0时起,将中原油田宾馆 、华龙区胜利办胜利小区西区38号楼划定为中风险地区。以下是具体说明:划定依据与决策主体根据国务院联防联控机制相关规定 ,濮阳市疫情防控指挥部通过综合评估疫情传播风险、区域人口密集度、医疗资源承载能力等因素,最终确定上述区域为中风险地区。
濮阳市发布了最新疫情防控通告,具体内容如下:入(返)濮人员管理 提前报备要求:14天内有中高风险地区及本土疫情城市旅居史的人员非必要不入(返)濮 。确需入(返)濮的 ,须提前3天向社区(村) 、单位报备,确保信息真实准确。
有中高风险地区或本土疫情所在地市旅居史人员:近14天内有中高风险地区或本土疫情发生所在地市旅居史的人员。与阳性病例有交集人员:与公布的阳性病例行程轨迹有交集的、同时空伴随人员 。健康码异常人员:健康码为红码、黄码人员。
中风险区的定义与划定依据中风险区指病例和无症状感染者停留和活动一定时间,且可能具有疫情传播风险的工作地和活动地等区域。其划定范围需结合流行病学调查结果综合研判 ,例如病例的行动轨迹 、接触人员范围、环境采样结果等,以确定潜在传播风险的具体区域 。
022年濮阳疫情期间进出城区需满足以下条件:扫验“濮阳防疫一码通”所有进出城区人员需主动扫描并出示“濮阳防疫一码通 ”,该码用于记录个人健康状态及行程信息,是疫情防控期间的重要通行凭证。出示行程码并满足核酸检测要求 行程码需为绿码(含带“*”的情况) ,表明未途径中高风险地区或符合防疫规定。

发表评论