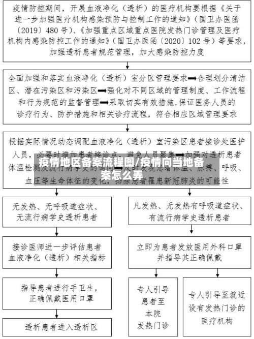
疫情地区备案流程图/疫情向当地备案怎么弄
新西兰:疫情期间投资移民申请数量激增
〖壹〗、数据支撑:截止8月的三个月内 ,高端投资者(至少1000万纽币)申请量同比翻倍 。美国投资者(至少300万纽币)增长幅度更大,北美申请人占比超50%,欧洲次之。新西兰投资移民方式推荐:普通投资移民(二类)适用人群:年龄≤65周岁 、有一定经商经验、愿意投资300万纽币的海外人士。

〖贰〗、政策调整的背景补充新冠疫情后的移民趋势疫情期间新西兰防疫表现优异 ,吸引大量富豪申请投资移民,导致申请量激增 。政府可能通过提高门槛应对资源压力,同时确保移民质量。全球投资移民政策对比 澳大利亚:重大投资者签证(SIV)要求500万澳元投资,且需满足合规投资框架。

〖叁〗 、新西兰统计局指出 ,持工作签证的移民人数创下新高,且2月份恰逢新学年的开始,学生签证入境人数也有所增加。Westpac资深经济学家Michael Gordon认为 ,移民人数激增反映了封锁期间积累的在新西兰生活和工作的需求现在正在释放 。
〖肆〗、月度离境人数激增:2024年5月单月离境人数达13,518人,为全年比较高。ASB银行高级经济学家Mark Smith预测 ,2024年8月净移民数将降至50,000人左右,年底恢复至30 ,000人的历史平均水平,但趋势可能持续减弱。
〖伍〗、新西兰投资移民Plus版已有7宗申请获原则性批准,政策开放后引发申请热潮 ,预计带来至少6亿纽币资金注入 。政策核心亮点与申请数据申请数据与资金规模 自4月1日开放申请以来,移民局已收到44宗申请,其中7宗获原则性批准。

猫营镇组织召开疫情防控专题会议
〖壹〗、月21日下午,紫云县猫营镇在全市疫情防控视频培训会结束后立即召开疫情防控工作专题会议 ,对防控工作进行再部署 、再强调、再落实,并同步安排脱贫户收入排查、道路交通安全等重点工作。会议背景与参会人员会议紧接全市疫情防控视频培训会召开,体现快速响应机制 。
〖贰〗 、明确种植目标 ,扩大生产规模猫营镇计划完成粮油作物种植68000余亩,重点扩大水稻、玉米、大豆 、油菜、薏仁米等主要粮食作物种植面积。通过规模化种植和标准化管理,推动全镇粮食生产水平提升。 强化组织领导 ,压实工作责任 召开全镇春耕备耕工作部署大会,明确工作思路、目标及措施 。
〖叁〗 、月25日下午,猫营镇党委理论学习中心组开展安全生产专题学习研讨会议 ,旨在进一步强化安全理论与意识,推动安全生产工作落实。会议主持与参与人员:县政协副主席、猫营镇党委书记张丽主持学习并发言,其他中心组成员参与学习研讨 ,县委宣传部常务副部长伍靖列席并点评。
〖肆〗、月5日猫营镇召开森林防火工作调度会,部署攻坚森林防火工作 。会议由猫营镇人大主席龙兴江主持,县政协副主席 、猫营镇党委书记张丽出席并作总结讲话,镇党政班子成员、派出所及各股室负责人、各村(社区)支书、护林员队长 、平安专干共同参会。
〖伍〗、023年3月21日 ,猫营镇第九届人民代表大会第三次会议胜利召开,会议由县政协副主席、猫营镇党委书记张丽主持,全镇55名正式代表和5名列席代表参会。
疫情防控四个一是指哪四个一
疫情防控“四个一”策略是指: “一查 ”:对单位职工和行动轨迹进行深入排查 ,特别是与中高风险地区 、境外返回人员、确诊病例或无症状感染者有接触史的个体。 “一批”:要求职工向办公室报告自己的行动轨迹,书面形式加强监控和管理 。
疫情防控“四个一”指的是:“一查 ”、“一批” 、“一测”、“一不准”的自身防疫措施。“一查 ”:主要指的是深入排查工作。各单位、各部门需要排查职工与黔以外返回贵州的人员,特别是中高风险地区返黔人员 、境外返回人员的接触史 ,以及确诊病例或无症状感染者的密切接触史 。
疫情防控“四个一”是“一查”、“一批 ”、“一测” 、“一不准”,属于自身防疫措施。其中“一查 ”是深入排查本单位、本部门职工与中高风险地区的接触史、境外返回人员的接触史、确诊病例或无症状感染者的密切接触史。“一批”是向办公室书面报告行动轨迹 。
发表评论