南京疫情风险地区表/南京疫情风险等级划分最新
南京中高风险地区名单
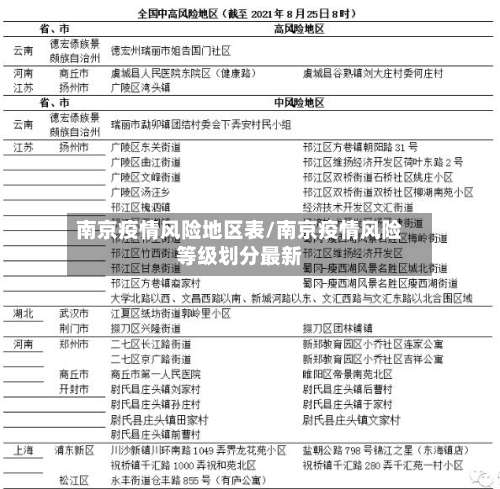
南京高风险地区为江宁区东山街道湖西雅居东苑。以下是详细信息:高风险地区数量:1个 。具体位置:江宁区东山街道湖西雅居东苑。风险等级调整时间:自2022年3月15日起 ,该区域被划定为高风险地区。疫情防控相关措施及信息获取:餐饮业防控要求:餐饮店需执行“一米线 ”“戴口罩”“测体温”等疫情防控措施 。

截至2022年3月14日24时,南京全域均为低风险地区,不属于中高风险地区。以下为具体说明:风险等级判定依据:根据2022年3月15日更新的信息 ,南京市在2022年3月14日24时的风险等级评估中,全域范围均被划定为低风险地区。

南京禄口街道全域升级为高风险地区,6地升级为中风险地区 。具体情况如下:风险等级调整:7月29日 ,在南京第九场新冠肺炎疫情防控新闻发布会上,市卫健委副主任杨大锁通报,南京禄口街道全域升级为高风险地区 ,同时有6地升级为中风险地区。新增确诊病例:7月28日0 - 24时,南京新增本土确诊病例18例。

南京有几个中风险几个高风险地区
〖壹〗 、总结:截至2022年3月14日,南京无中高风险地区,全域为低风险 。行程码带“* ”不直接影响出行 ,但需关注实时政策变化,做好个人防护。
〖贰〗、截至2022年3月16日,南京有1个高风险地区和5个中风险地区 ,具体信息如下:高风险地区(1个)江宁区东山街道湖西雅居东苑。
〖叁〗、当我们在网上看到南京现在有四个高风险区的这件事情的时候,很多人就会产生这样的疑惑,就是分别是哪些地区呢?对于这一问题的比如说白云路社区 ,茅亭社区。机场社区和永西永新社区 。下面我具体来了解一下。
南京是中高风险地区吗?
〖壹〗 、截至2022年3月14日24时,南京全域均为低风险地区,不属于中高风险地区。以下为具体说明:风险等级判定依据:根据2022年3月15日更新的信息 ,南京市在2022年3月14日24时的风险等级评估中,全域范围均被划定为低风险地区 。
〖贰〗、南京高风险地区为江宁区东山街道湖西雅居东苑。以下是详细信息:高风险地区数量:1个。具体位置:江宁区东山街道湖西雅居东苑 。风险等级调整时间:自2022年3月15日起,该区域被划定为高风险地区。疫情防控相关措施及信息获取:餐饮业防控要求:餐饮店需执行“一米线”“戴口罩”“测体温 ”等疫情防控措施。
〖叁〗、进入南京的最新规定如下:针对不同风险地区旅居史人员的管控措施 国内中高风险地区旅居史人员 、与确诊病例(含无症状感染者)有轨迹交叉人员严格限制出行 ,需落实“14天集中隔离+7天居家健康监测”管控措施,隔离期限按离开该地之日算起 。
〖肆〗、近来从外省市回南京有什么防疫要求?总体要求:所有市外来(返)宁人员需提前向目的地单位、社区(村)或酒店报备,持48小时内核酸检测阴性证明,途中做好个人防护和健康监测 ,抵宁后配合落实核酸检测 、隔离观察和健康监测等措施。
发表评论